ChatGPT 的申请
注册和登录GooGPT需要使用魔法上网,并使用国外IP地址进行访问。大陆、香港、澳门等地区无法使用,但是日本、美国和新加坡等地区可以使用。
此外,需要有一个可以接收验证码的国外手机号,也必须是上述网络环境之外的地区手机号(注意部分虚拟手机号可能无法接受验证码)。
在注册前请确认自己的环境和手机号是否满足要求。
注册步骤
只要五步,就能完成ChatGPT的注册。
1.打开ChatGPT的官方网站
2.邮箱注册
ChatGPT的注册方式为使用邮箱进行注册,可选择微软或谷歌账号进行登录。使用微软或谷歌账号进行登录无需额外验证,但若使用国内或其他邮箱地址则需要进行验证(如qq邮箱)。
3.输入姓名
在邮箱验证通过后,会要求输入姓名,根据要求输入即可。如果显示注册过多的警告,则需要更换节点。更换节点时,无需重启浏览器,只需刷新页面即可。
4.准备手机号
输入准备好的海外手机号码,国内的是收不到短信的,网上可以试试sms-activate的使用方式。
5.完成
现在我们可以使用ChatGPT 为我们工作了。
ChatGPT的使用
1.用来写作
比如写一篇我和爷爷的散文:
写一篇散文,主题是我和爷爷的感情,描写我和爷爷一起的生活,爷爷越来越老,我慢慢的长大,最后和爷爷离别的场面,让自己不舍。
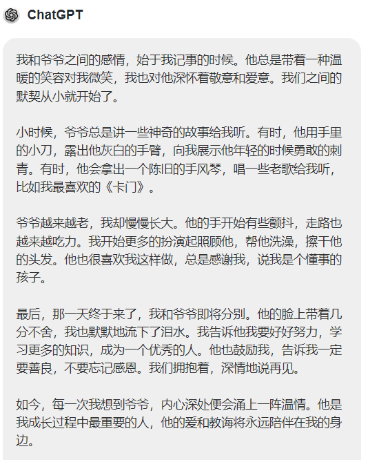
ChatGPT的回答如下:
2.用来编程
写一段快速排序:
用python 写一个快速排序
ChatGPT的回答如下:
好的,下面是Python实现的快速排序代码:
def quicksort(arr):
if len(arr) <= 1:
return arr
pivot = arr[len(arr) // 2]
left = [x for x in arr if x < pivot]
middle = [x for x in arr if x == pivot]
right = [x for x in arr if x > pivot]
return quicksort(left) + middle + quicksort(right)
调用该函数来排序一个列表:
mylist = [4, 6, 8, 2, 1, 9, 5, 3, 7]
print(quicksort(mylist))
输出结果:[1, 2, 3, 4, 5, 6, 7, 8, 9]
还有很多可以使用的地方。
简单试用
以下几个网站可以不用申请就能试用`ChatGPT`的功能:

广告:私人定制视频文本提取,字幕翻译制作等,欢迎联系QQ:1752338621